网站首页
产品中心
解决方案
技术支持
新闻中心
成功案例
关于我们
联系我们
当前位置:
网站首页
>>
产品中心
>>
智慧工地
>>
农民工工资管理
产品中心
AI识别与分析
高清监控
智能门禁
车牌识别
信息网络
智能会议
拼接屏
智慧社区
智慧工地
大数据网络建设
28
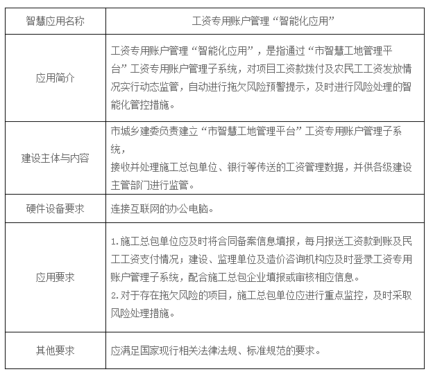
农民工工资管理
发布时间: 2020-06-05 16:26
商品信息
上一个:
工地安全VR体验
下一个:
施工升降机安全监控